学过模电的朋友应该对三极管或者场效应管的放大电路(本文所说的放大电路均指电压放大)不会感到陌生吧,这可是模电中的重点,但是也是难点,自己知道很重要,就是搞不明白怎么回事,没关系这次就以三极管放大电路的三种组态为例给大家简单说一下放大电路的放大倍数计算公式。
三极管组成的基本组态放大电路可以分为三种,分别是共射放大电路、共基放大电路和共集放大电路。
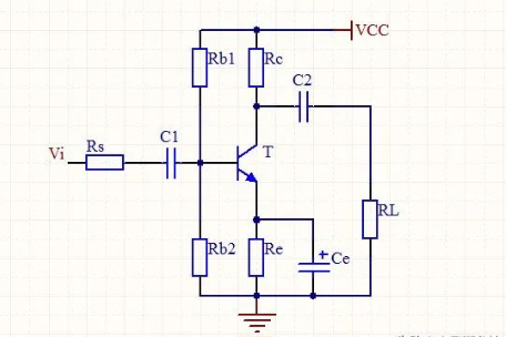
共射放大电路共射放大电路是低频电路中很常用的一种,在记公式的时候有的书上又分为发射极加电阻和不加电阻,其实也可合为一个,因为如果发射极不加电阻,完全可以认为发射极上的电阻为零,先来看一下共射放大电路原理图,看看长什么样。

看起来是不是感觉很复杂,但是这里分析的时候可以分为两个步骤,一个是交流电路的分析,一个是直流电路的分析,直流电路一般是用来求静态工作点,因为在求放大倍数的时候有个参数和静态工作点的选取有关,后面也会提到,我们想求的是放大倍数,所以应该用到交流通路。
下面着重讲一下,三极管放大电路中静态工作点的重要性
三极管是一个电流控制型器件,它根据基极电流IB的变化,可以引起集电极电流IC的一个较大的变化,其原理就相当于汽车上的方向盘,人在车内只要稍稍动一下方向盘,就能引起车轮左右摆动,这实际上就是一个信号的放大。三极管放大也是如此,我们可以说成集电极电流是由基极电流来控制的,其控制系数就是β,集电极电流就是基极电流的β倍。

静态工作点的必要性
为了使三极管工作在放大状态,就要使三极管的集电结反偏,发射结正偏。我们就需要给各极之间加以适当的偏置电路,也就是给三极管设置合适的静态工作点。而所谓的静态工作点,就是在不加输入信号的时候,由直流电源单独作用在三极管各极上的电压或电流,有基极电流IB,集电极电流IC,发射结电压UBE,以及管压降UCE,共四个物理量,而我们在实际应用时,常常将发射结电压记住已知的,就是硅管0.7V,锗管0.2V,实际上这是取的近似值。这是因为三极管发射结相当于一个二极管,要想使输入信号全部流入,只有输入电压大于它的开启电压,一般硅管为0.7左右,锗管为0.2V。而在实际中我们被放大的信号通常很小,假如直接输入到三极管的基极,恐怕都不足以使三极管导通,这就需要我们 预先将基极电位抬高,使三极管的发射结处于导通状态,此时输入微弱的小信号即会全部流入三极管内部了。为了使三极管能够正常不失真的放大信号,我们就必需要为它设置一个合适的静态工作点。这是对于输入而言,设置静态工作点的必要性。
而对于输出来讲,晶体管基极电流对集电极电流有控制作用,当基极电流驮载着交流信号正常加入放大器中时,集电极电流也会在它的直流分量上产生一个动态的交流信号,并且在集电极产生的交流信号是基极输入信号的β倍,此时这个被放大了的动态信号在集电极电阻上就会产生一个不断变化的电压信号,如果集电极的直流工作点设置过低,那么这个电压信号在上升的时候就有可能被削去波形的下侧,如果设置的过高,就有可能被削去波形的上侧,使被放大的信号不能正常输出。所以,最好的办法就是将集电极的电位设置在电源电压和射极电位的中点,比如电源电压12V,射极电位为2V,那么集电极的电位最好就是7V了。这是对输出而立,设置静态工作点的必要性。
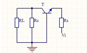
对于上面那个实际电路交流分析并不是很利于理解,这里记公式的时候以下面这个电路为例。
这个电路看起来是不是感觉舒服多了,其中T为三极管,Rs是信号源的内阻,Re是发射极上的电阻,R c是集电极上的电阻,R L是负载,画出来交流通路(就是上面那张图),如果想自己推导出来公式,可以把交流通路中的三极管改成三极管的小信号等效电路,其他元件对应位置不用动,这里就不推导了,直接给出来结果,发射极含有电阻的共射放大电路放大倍数公式为:
其中β为三极管放大倍数,R L'是R c与R L并联后的等效电阻,Re就是发射极上的电阻,R b b'是由基极引线电阻和基区体电阻组成的,其值大约为几十欧,R b b'和三极管本身有关与外电路无关,R b'e阻值很大,在千欧级别,因此R b b'可以忽略,不过R b'e和静态工作点选取有关,也就是上面加黑的那句话,计算公式为:
β同样为三极管的放大倍数,I c q是直流通路中流向集电极的电流,其和外电路有关,但是当电路确定后,I c q也是个定值了。
共基放大电路共基放大电路输入电阻很小,输出电阻很大,而且频率特性好,但是共基放大电路只有电压放大能力,并没有电流放大能力,直接看一下交流通路电路图。
这个电路是不是看起来很怪,电流从发射极流入集电极流出的是共基极放大电路(看这个电流流向本身就感觉很怪,但是他确实就这样),通过共射电路的介绍我相信大家应该对原理图上的四个元件很熟悉了,我们直接来看一下这个电路的公式:
其实这个电压放大倍数的大小是和共射放大电路发射极不接电阻时是一样的,只不过二者相差一个负号,公式中每个字母代表的含义和共射极放大电路也是一样的,也就是β表示三极管的放大倍数,R L'等于R c并上R L,R b b'是由基极引线电阻和基区体电阻组成的,R b'e的计算方法也和共射放大电路相同。
共集放大电路共集放大电路的输入电阻很大,输出电阻很小,但是只有电流放大能力,没有电压放大能力,一般接近但小于1,共集放大电路的交流通路如下。
乍一看感觉和发射极没电阻的共集放大电路很像,区别就是交流地的位置不一样,自己可以对比一下,以便于区分。交流放大倍数的公式为:
从公式中也可以看出来电压放大倍数是不可能大于1的,通常1+β很大,再加上后面乘上一个大电阻Re',所以,这个结果是接近于1的。这个公式中就一个Re'和上面两种放大电路的公式不一样,其值等于Re并上R L,其他字母所代表的含义和上面相同。
这三种基本组态放大电路真的很重要,当然这三个公式也需要记下来,在分析复杂的电路的时候可以直接套用公式,这样计算起来就很方便,不但正确率高而且速度快。